広報あき 第764号
2026年1月発行
・新年のごあいさつ
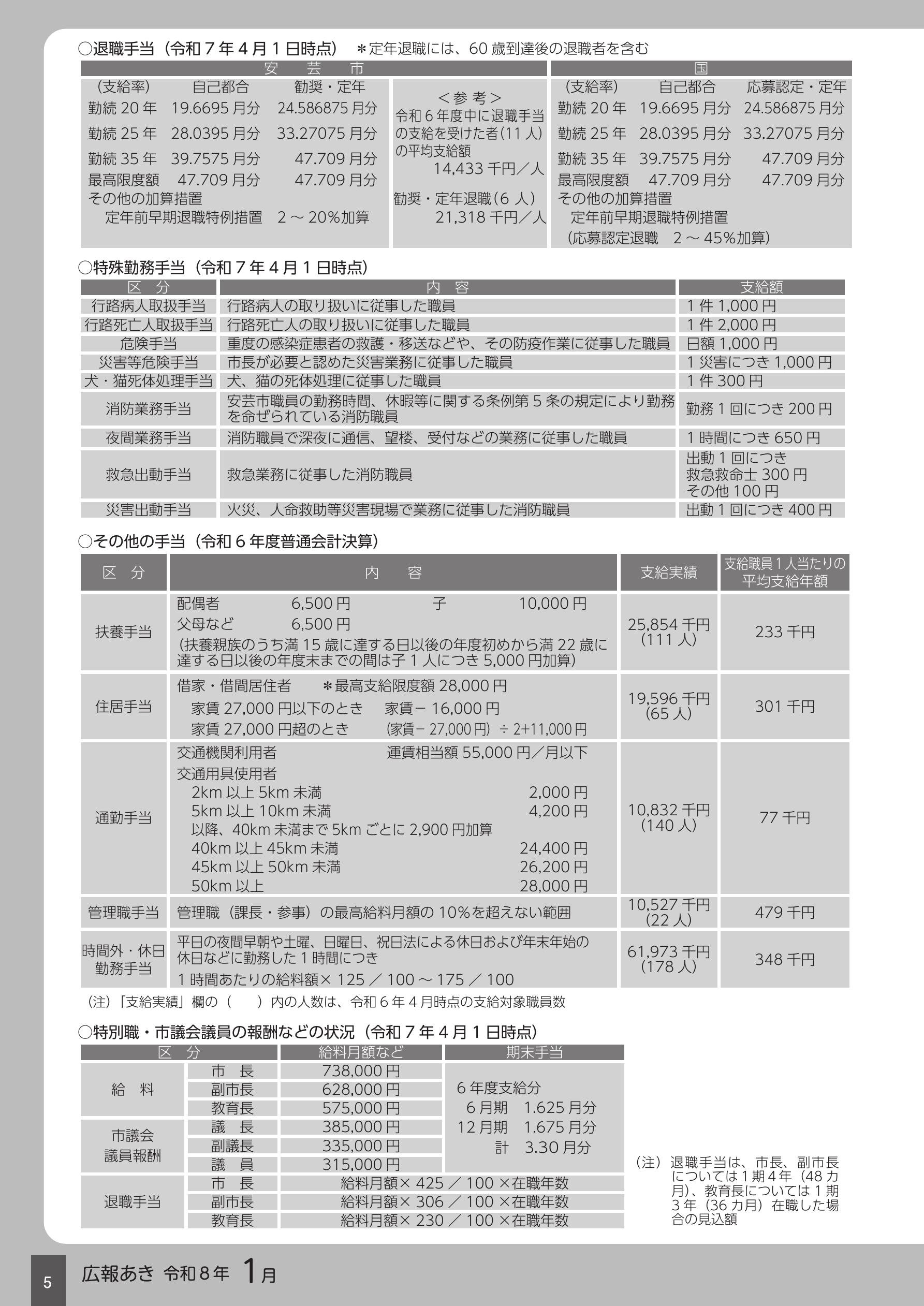
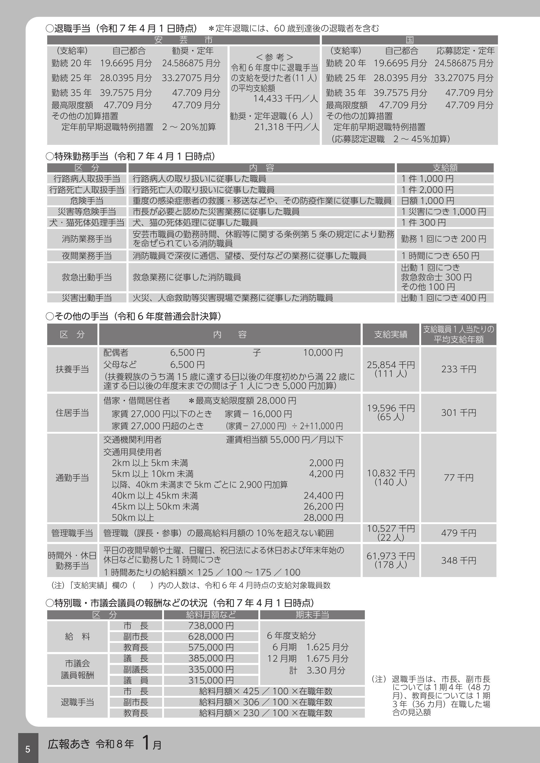
・安芸市職員の給与
・安芸市新年行事
・歴史民俗資料館
「ハレの日、めでたきモノたち」
・子育てinformation
・AKI CITY NEWS
・情報掲示板
・図書館へ行こう!
・ALTの視点から
・学校だより
・まちの話題
・令和7年度安芸市民賞
広報あき第764号 PDF(17.5MB) >>
・安芸市職員の給与
・安芸市新年行事
・歴史民俗資料館
「ハレの日、めでたきモノたち」
・子育てinformation
・AKI CITY NEWS
・情報掲示板
・図書館へ行こう!
・ALTの視点から
・学校だより
・まちの話題
・令和7年度安芸市民賞
広報あき第764号 PDF(17.5MB) >>

















